某寺庙智慧化系统方案
古刹新辉:某寺庙的现代守护
千年古刹某寺庙,由唐代高僧某禅师于公元845年创立,历经千年风雨,依然矗立在福建省某某市某某县, 吸引着无数信徒和游客。 以其慈悲智慧和悬壶济世的善行,深受民众敬仰,成为某地区佛教文化的重要象征。
我们将这一深厚的传统文化与现代科技相融合,推出平安徽章项目。通过北斗定位技术,我们旨在让祖师公的守护精神跨越时空, 为每一位信众提供平安与指引。无论信众身处何方,都能通过这一现代守护符感受到某寺庙的祝福与庇护,体验到来自千年古刹的宁静与祥和。
我们能解决什么?
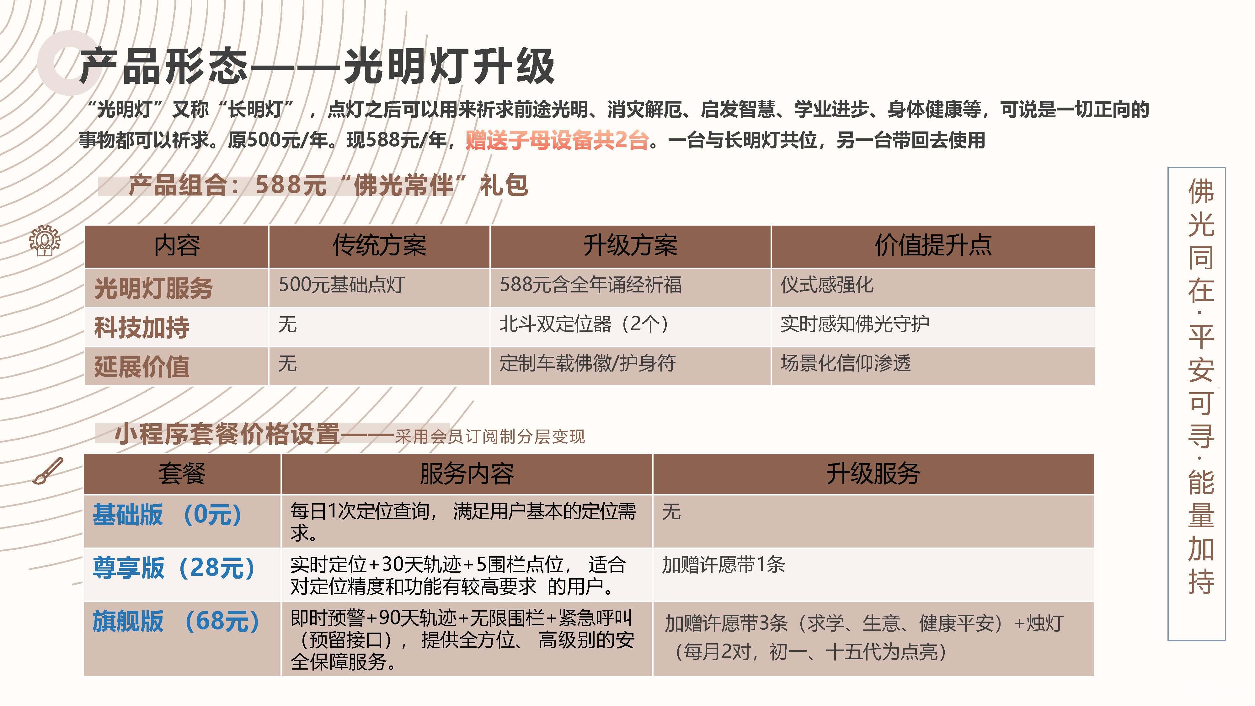
将北斗高精度定位技术、物联网与寺庙传统法器(徽章、许愿飘带、光明灯、平安袋)深度融合。
打造智慧化管理+沉浸式信仰体验的数字化寺庙生态,实现安全、效率、文化传承三重升级。
























